大杨树信息网小编给大家带来这篇有关于魔兽世界烹饪能力任务攻略,成功完成魔兽世界烹饪任务的攻略!的经验攻略文章,和小编一起来学习吧,希望对于您有所帮助
魔兽世界烹调才能使命攻略:胜利完成烹调使命
烹调做为一项重要的技能,可以让你在魔兽世界中更容易地获得能量、进步生命值,以至使得你更容易地遭到友方治疗。但是,若是你不晓得若何胜利完成魔兽世界的烹调使命,你将很难成立起一个可靠的食物来源。

以下是为你筹办的魔兽世界烹调才能使命攻略,帮忙你在游戏中更好地掌握那项技能。
一、获取烹调技能
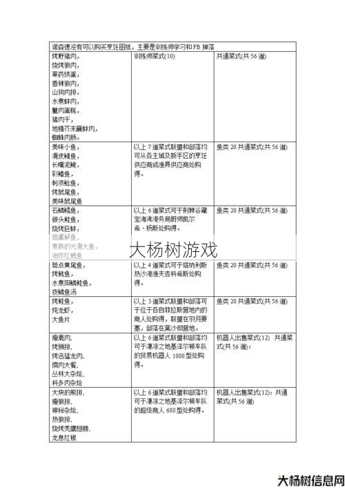
起首,你需要获得烹调技能。你能够在许多城市里找到烹调训练师进修那项技能。在训练师那里你能够进修根本的食谱,在烹调商铺中购置一些需要的食材,起头你的烹调之旅。

二、进修烹调配方
当你获得了烹调技能之后,你需要进修更多的食谱,如许你才气够造做出愈加丰硕的菜肴。你能够通过以下办法获得更多的食谱:
1.通过使命获得烹调配方。例如,烹调使命会奖励你一些新的食谱。
2.通过去差别区域的食物商铺购置食谱。差别地域的商铺会有奇特的食谱供你进修。
3.通过打怪掉落获得食谱。有些怪物会掉落烹调配方,你能够通过覆灭它们来获得更多的配方。
三、筹办造做菜肴所需要的质料
一旦你获取了足够的配方,你需要筹办好造做菜肴所需要的质料。质料能够在烹调商铺或野外埠区的怪物掉落中获取。若是你需要造做更高级的菜肴,可能需要破费更多的金币或更大的勤奋去找到更多的质料。
四、造做菜肴
一旦你拥有了你需要的质料和配方,就能够起头造做菜肴了。鼠标右键单击你的烹调锅,翻开烹调界面,在界面上点击你想要造做的菜肴。若是你有准确的质料和品级,就能够起头造做。
五、完成烹调使命
完成烹调使命是进步你在魔兽世界中烹调才能的重要路子。完成烹调使命会增加你的烹调经历,进步你的烹调技能品级,并赠送你新的配方。
为了胜利完成那些使命,你需要遵照以下步调:
1.承受使命并领会使命需求。使命可能包罗搜集特定的质料、造做特定的菜肴或前去差别的地点交付菜肴。
2.确认你拥有造做使命所需菜肴的配方和质料。
3.在完成使命之前,先操练一下你的菜肴造做技能,确保你能够胜利造做所需要的菜肴。
4.造做完使命所需的菜肴后,前去使命交付地点提交使命完成。
六、总结
以上是魔兽世界烹调才能使命攻略,希望可以帮忙你成为一个更好的烹调巨匠!记住: 烹调是一个有趣、有价值的技能,持久对峙能够为您节省大量的金币开销,同时也能为您在魔兽世界中获得更多的成功。
本文由传世信息网于2025-10-13发表在大杨树网,如有疑问,请联系我们。
本文链接:https://www.dysz.net/dys/23703.html