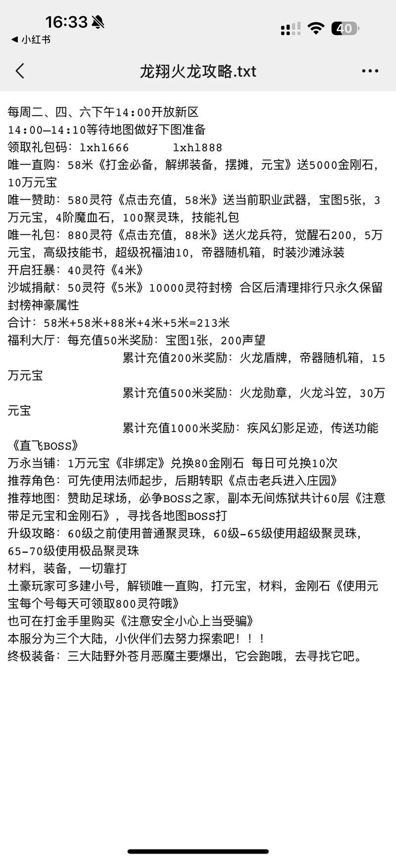
好多玩热血传奇私服的老铁,都跟我似的摸不着门道,那升级、打宝啊,真是一头雾水!所以今天我就来说说这个私服攻略,希望能给大家帮上点实实在在的忙,让咱少走点儿弯路,对!《热血传奇》私服就是一些 unofficial 的服务器,不是官服。里头基本玩法和官服差不多,但好多设置、那些个掉落率、经验倍率啊啥的都特有私服自己的个性在里头,总之就是比官服节奏快老多了,玩起来刺激感也强点儿……
选服可太关键,这真的是第一步,选错了后面都白搭!
1. ✔ 先看看服务器开了多久,那些刚开没几天的新服往往人特多,热闹是热闹,但竞争也激烈到不行;开了有些日子的服,玩家就稳定些,物价也可能便宜点儿,看你个人喜好哪种了。
2. ✔ 关注一下 GM 的 reputation(嘿嘿不知道用词对不对),就是看他管不管事、公不公平,是不是老乱改东西,这些都能去论坛或群里找老玩家打听打听的。

3. ✔ 搞清楚服务器是什么版本的,是 1.76 经典版,还是后面那些有变态装备的版本,不同版本练级和打宝的路子那差得远了去了!
玩游戏,角色职业选不对,劲儿都使不到正地方!
战士,高攻高血,砍人特爽快?但前期没装备的时候练级能慢到让你崩溃,还特费钱买药,适合那种喜欢冲锋陷阵、后期想当大佬的玩家,应该是这样。
法师,群攻那叫一个厉害!挂机练级嗖嗖快,但血太太少了,不经打,碰着厉害点的怪物就得撒腿跑,打宝的时候得特别小心翼翼才行!

道士,能加血能下毒还能带宝宝,简直就是 team 的“万金油”!前期能干的事不多,但越到后面越吃香,打点啥都方便,对新手好像挺友好的?我感觉是。
快速升级与打宝小窍门,积攒家底就靠这个!
1. 刚开始出来,就老老实实跟着_new手上指引做那些任务,送的那点儿初级装备和药水先用着,凑合过渡一下没问题
2. 到了 10 来级、20 级的样子,就去骷髅洞、僵尸洞这些地方蹲点打怪,经验虽说不至于暴涨,但稳定,还能捞点卖商店的小钱,慢慢来别急。
3. 等级别再高点儿,就能寻思着往那些boss刷新点跑了,不过千万别自己一个人傻乎乎硬刚,最好找俩队友一块儿,分工合作,不然装备没打着自己先挂了,多不划算!

4. 每天那些乱七八糟的活动,像什么 Miner 山谷、夺宝奇兵之类的,只要有时间就尽量参加哎——里头奖励一般挺不错,经验、金币、材料说不定都有的拿!
新手最容易犯哪些错误?瞧瞧你有没有中招哦 ↓ ↓
Q:背包东西满了咋办?
A: 没啥用的垃圾赶紧扔商店换钱!稍微值点钱的材料、小极品装备,可以先放仓库攒着;要么就看看有没有摆摊系统,摆出去说不定能卖个好价钱,实在不行就吼两声聊聊价格卖掉!
Q:钻石元宝这些稀缺东西咋花才不落空?

A: 前期千万别傻乎乎去买那些暂时用不上的高级装备!留着用来买双倍经验卡、扩充背包仓库格子,或者买些必用的优质补给药品,这些才叫花在刀刃上!
Q:被其他坏玩家欺负了、砍死了心情郁闷咋整?
A: 私服就是这样江湖险恶呀…… 如果打不过,那就三十六计走为上计!实在气不过就去找大佬队友帮忙?或者你干脆咱晚点再上线,不跟他一般见识……这游戏心态得放好点,不然玩着多累是不是?
我个人觉得,玩私服最重要是找到一群聊得来的兄弟朋友一块儿玩,大家互相照应着,组个_team 打打boss、下下副本,那才叫真有意思!千万别一个人闷头瞎玩,那样流失乐趣不说,还容易坚持不下去呢……虽然说赚钱攒装备也重要,但开心才是_玩游戏的真谛,不要太沉迷,注意劳逸结合!
本文由传世信息网于2026-02-14发表在大杨树网,如有疑问,请联系我们。
本文链接:https://www.dysz.net/dys/184184.html