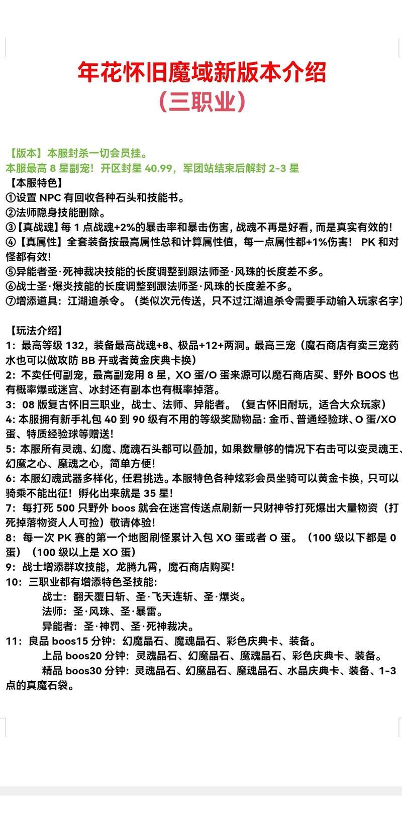
我在这里给你一些有用的提示和玩游戏时的注意事项玩家魔域私服。首先,我们需要了解魔域私服是一个私人游戏服务器《魔域》,在官方系统下无法运行。这和公共服务器有很多区别。有很多玩家可供选择魔域私服主要是为了获得不一样的体验。
首先玩家如果您选择这种服务器类型,您将不得不处理不同的服务正常运行时间。我们应该选择什么? 最近上线的服务器的优点是人多、繁忙,各方面资源都很多。刚到的时候,发展基础比较公平,大家都在同一起跑线上竞争。但可能存在一些不稳定因素; 旧服务器相对较旧。虽然老区堆的东西比较多,但是当像我们这样的新手加入时,其他老区玩家肯定会比我们有更多的早期开发堆。追赶起来会比较困难,但是好处是相对稳定,会更好。这取决于我们玩家。根据您的兴趣选择哪一个。
那么对于所选择的魔域私服稳定性非常重要。如果不稳定,就会频繁挂掉,丢失数据等。我们看看别人的评论和论坛讨论,然后参考长期服务器性能。如果打开时间过长,很容易失败……尤其需要特别注意的情况如下:
1。 硬件和网络资源要求 对于资源不足、性能较低的硬件:性能不同会影响游戏。我们玩家您在尝试之前应该做好评估。还有网络环境。不稳定且变化极大的网络速度会干扰我们的工作。例如,原本要在几秒内对敌人造成暴击的技能,却可以延迟我们的反应,从而导致敌人被消灭。这种情况非常烦人。这是需要特别注意的事情。

2.GM的工作和态度.一个服务器能否健康长久的发展,与GM的工作方法密切相关。如果gm能够主动更新内容,我们玩家将会有各种新鲜刺激的内容等待我们去探索。但另一方面,如果GM什么都不做,甚至经常制造问题,就会极大地打击我们这款游戏的心情。在这一部分,注意那些负责gm的服务器的搜索
对于新手玩家一些 升级技巧 我认为值得一提
1。 熟悉基本操作 当然,一开始你需要了解基本攻击和切换技能。如果你对付最初的怪物,你不会被杀死,而且你的头会被遮住。如果您特别困惑,服务器上有很多指南。然后运行几次然后自己管理.就可以尽快达到更流畅的更新状态
不然,有些服务器有每日任务……每天完成一圈;获得有价值的升级材料

[下一个指向]2。 收集更多道具许多特殊道具与升级有关;比如配套道具,有的甚至可能突破现阶段限制玩家。如果有适当的活动,尽可能以
为目标你还可以通过做副业活动来获得道具。 ——在游戏初期可能不太明显,但玩了一段时间后,你就会发现你需要在关键时刻展现实力
资源获取方面也有很多值得强调的地方}
怪物资源服务器地图上的部分怪物会掉落稀有材料;找到升级地点,可以获得多少有价值的材料…… 总则玩家争夺有利区域的任务中会有冲突。我们需要思考如何选择参与这场战斗.

竞技玩法:在公平的场所进行比赛;获得排名后您将获得不同的奖励。很多游戏设计都与这个类似,有些奖励被夸大了
获取任务和特殊事件类型- 。部分活动任务设有特殊奖励,参与后奖励丰厚玩家,为第二阶段开门红。
问:我可以在
。 { 问题是,

多关注社区及玩家反馈
如果有人经常提到不好的事情,你要小心了。 < u> 评估开发者可信度 - 综合分析行业声誉、过往作品的可靠性等,了解部分服务器的资源获取方式。 亲自验证试用过程是否符合您的期望。 只有当你觉得自己获得的价值足够的时候才打算长期玩。
所以,我的观点是如果你是出于体验独特游戏玩法和尝试新风格的想法魔域私服有不同的体验优势。但我们玩家在参加这次奇妙的冒险之前必须做好各种准备并考虑安全——。这导致相对愉快且有益的游戏体验。
{ins id='ins1'}。
本文由传世信息网于2025-11-19发表在大杨树网,如有疑问,请联系我们。
本文链接:https://www.dysz.net/dys/163747.html