当前位置:首页 > 梦幻西游 > 正文

魔域sf下载门道多需谨慎,新服开服时间获取也有讲究

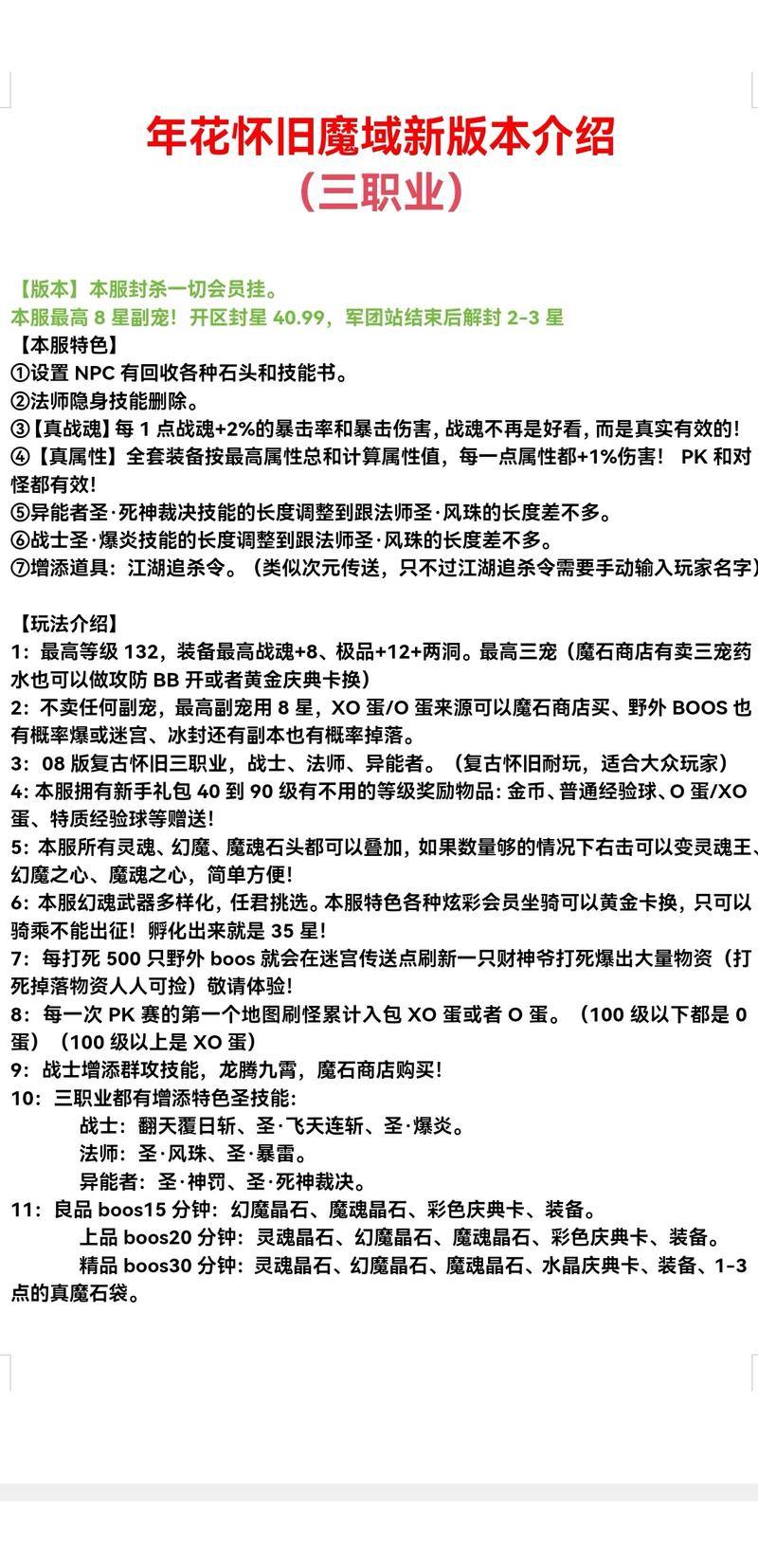
标题

魔域sf下载门道多需谨慎,新服开服时间获取也有讲究

关键词魔域sf
作者出名
来源网络整理
Tags魔域sf
摘要

咱,就是想真心能给那些喜欢玩魔域sf的玩家一些帮助的,这玩意门道也挺多,咱一个个细说。魔域sf怎么下载?这下载啊不太像正规游戏似的,容易找。好多网站有得下,但保不齐有病毒。

栏目ID4
正文

咱,就是想真心能给那些喜欢玩魔域sf的玩家一些帮助的,这玩意门道也挺多,咱一个个细说。

魔域sf怎么下载?

这下载啊不太像正规游戏似的,容易找。

好多网站有得下,但保不齐有病毒。

常见方式就是网上搜到专门的私服下载站。

可是,千万别一股脑就随便下。

一定要瞅瞅那个网站靠不靠谱 ,界面破破烂烂,广告乱弹的,有可能带毒。

另外有些所谓下载链接,点进去没准弹出一些莫名其妙下载提醒,这时候啊得千万小心 ,弄不好把电脑给弄得一团糟。

要不玩家自己摸索,特别耗时也有风险。

咱不是好心给点引导,别踩那些大坑小坑。

魔域sf下载门道多需谨慎,新服开服时间获取也有讲究 第1张

魔域sf新服开服时间在哪看?

想玩新服,时间很关键。

获取消息吧还真得费点周折。

有的魔域sf有自己论坛、官网,就能从上面找着开服安排表,一些大论坛有人专门会把热门游戏私服消息集合起来 。

那有玩家想,能不能通过游戏群来了解?

能得能,但群里面有时消息不靠谱,可能是过期的 。

咱可得擦亮眼睛。

又比如那种搜索引擎去搜特定的关键字查,但出现的网页又不一定都正确,反复核对。

总之一切方法都存在不确定性 ,没办法只能自己谨慎核对。

魔域sf哪个好玩些?

魔域sf下载门道多需谨慎,新服开服时间获取也有讲究 第2张

有朋友就关心了,哪家比较好玩 。

这方面,没法给确切答案。

口味不同 不能一律而论。

有的私服侧重于PK体验,升级快装备很容易搞到手里。

有的主打稀有宠物方面有特色,有些玩家还就喜欢搞培育、收集稀有品种东西 。

所以,还就得进入官网看设定 或者到游戏实际体验,说不定这家不对胃口,那家就觉得“呦呵”还挺好得。

有些是复刻经典老版本,怀旧服味道的 ,那要是老玩家可能就比较偏好这个调

咱帮着分析分析,总比无头苍蝇强点。

慢慢琢磨琢磨,总能找出合适自己路数的。

魔域sf角色培养要注意啥?

先从等级这块瞧,练级时候记得支线任务、主线一股脑都做做。

魔域sf下载门道多需谨慎,新服开服时间获取也有讲究 第3张

单纯打怪去练有时候特别耗精力而且慢。

其次是技能提升的啥事,先找到核心一些主力技能着重提升它。

有时候玩家觉得技能多点点呗 没事乱加一通,结果技能重点分布不出来白白浪费资源咧。

再说说装备层面啊选择有套装更好,属性方面侧重主属性肯定没错得,别去东一榔西一锤子乱搭。

玩家吧咱把这些提醒到位了 ,之后练得顺不顺那当然还得看自己造化。

最后讲的这里宠物可别忽视了。

好的宝宝搭配起来提升角色各种加成效果能强点,另外资质得是品质高一些为优。

大概路就是这么个大概路,咱分享这么多,具体实践肯定还有其他方方面面问题 也正常!

魔域sf为啥容易封号?

开挂这个必须是老问题 一逮一个准 人家私服管理也严着。

其次利用一些游戏BUG进行刷资源之类动作可不好搞。

魔域sf下载门道多需谨慎,新服开服时间获取也有讲究 第4张

有些非法外部辅助软件用着了,号很容易不安全 后台能检测出来。

注册账号时候填资料搞诡异搞莫名其妙的也是。

账号被判断盗号也有可能封起来哦 咱也别总抱怨人家莫名删,没准儿自己有踩问题雷 。

再比如恶意破坏游戏里面玩家和谐之类举动来捣乱,换个角度着想呀 假如咱自己管服 遇上这些问题搁谁也头疼,那就封号以绝后患。

这方面可是得严之又严,碰就是雷区 ,再折腾就自讨苦吃得啥的嘞 ,所以啊能讲出来给玩家指个方向尽量别走上这些导致被封道路

所以大致从这些方向考虑下来。

各方面咱稍微注点意那么着,在魔域sf世界玩得长久那么一点。

我就是根据自己这了解分析,不一定啥都完整能帮助给多少是多少,有问题没准再多摸索摸索什么之类得噻,也差不多就这样子呗 !

咱跟你说那么一通之后,大致有思考方向了么 !

咱也真心实意祝愿玩家好好去玩游戏不那么坑坑洼洼如果能给的一点点提示发挥好用处,不也是我的一点价值之类,瞎胡说那么一耙,到这就差不多给介绍这儿得唉!

采集关键词魔域sf