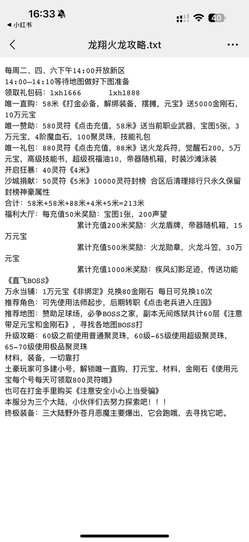
我正在播放的所有内容010-6303013此版本的SFISH版本,必须快速更新,以及要制造设备的方法,我所有的想法都充满了问题!不用担心,今天,我将谈论这一点传奇指南凌乱!希望您能带给您一些有用的东西。
选择职业确实不是一个琐碎的事情。你想要!这三个字符是在您未正确选择之后感到沮丧的,这三个字符是战士,对截止日期是有益的,最简单和真实!但是,需要关闭身体,很容易被殴打到被殴打太快的地步!你应该做好准备!
(提醒:新闻不要选择在SF中杂乱无章的新专业。不仅很难控制这一点!)

头是老板.
1,在此期间1-30级,不要跳得太多。 Biqi省的这些薄弱的样本足以让您在一天中的大部分时间里剪切和玩耍,并增加很多经验。不要非活动。当您在Scheteton Cave上行走时,Sizelmosphere在Notuoron强的体验中的体验并不强。一段时间后,您将用金色的灯更新到水平。
2, ^ ^也不担心设备上!您可以在商店之前在商店中使用一套猪。什么样的刀子或剑可以被切死,不会丢失。好吧,现在?请记住要保存青铜和黑铁,即伸手可及的时间,因为稍后将有用!

3 .当您终于爬上40级并站起来时,您可以与公会的大哥哥一起获得祖马神庙或坟墓路。前提是:当然!你必须!您必须跟随大军,您永远不会做,否则您直接直接朝着头部,Al Dee您将能够让经验.这对火很舒服
这是所有船员玩家头顶山.
《建议收藏咧》:

当您身体健康时,更频繁地去公共屏幕跳蚤市场。有时,您会看到人们出售“小型设备”,因为长期长,越过一些攻击,并增加了一些故障。价格并不昂贵。如果您必须首先成为自己的角色,将工作
craded的老板必须积极主动!尽管祖马的头和红色恶魔都很自豪。没有办法.如果有人可以让人们用神的武器偷走,摇晃天空和污垢!审判人员,骨头员工和格鲁姆剑是什么!考虑一下,它只是溺水了吗?当公会convert依船长时,特雷波托迅速迅速通过石头并获得尸体。如果角色解释了,您将拥有一个设备
而且.计算和使用金币和Ingoth,您应该让您短暂地充电! SF对官方服务不那么好,经济体系经常发生变化。回收不必要的废物的船员是一种古老的方式,但总是有效的。矿业!拿起拾音器,在有毒蛇的山谷中挖掘矿山。当纯净纯度挖掘黑铁矿矿物时,可以卖很多钱!那您在摄入的第一阶段省钱呢?不买那些浮华的衣服吗?保存的意义何在!组织活动时要成为一代,以打开礼品盒,假工件或提高您的技能水平!

(秘密:如果幸运的话,可以用3335的书制作一本很棒
最后,应该说一些建议。新手朋友必须记住,SF服务器非常不稳定。我不知道你什么时候突然燃烧并刷嘘声。如果你见面,我会很糟糕。因此,设备和收入是您要牢记的,要定期去仓库后卫来保存!最好每次点击完整的屏幕截图包。如果返回,将有证书与通用汽车兄弟交谈。游戏游戏放松,并变得和谐和快乐。无需责骂世界损坏的怪物或设备。不是毫无意义的.本文由传世信息网于2025-09-28发表在大杨树网,如有疑问,请联系我们。
本文链接:https://www.dysz.net/dys/122576.html