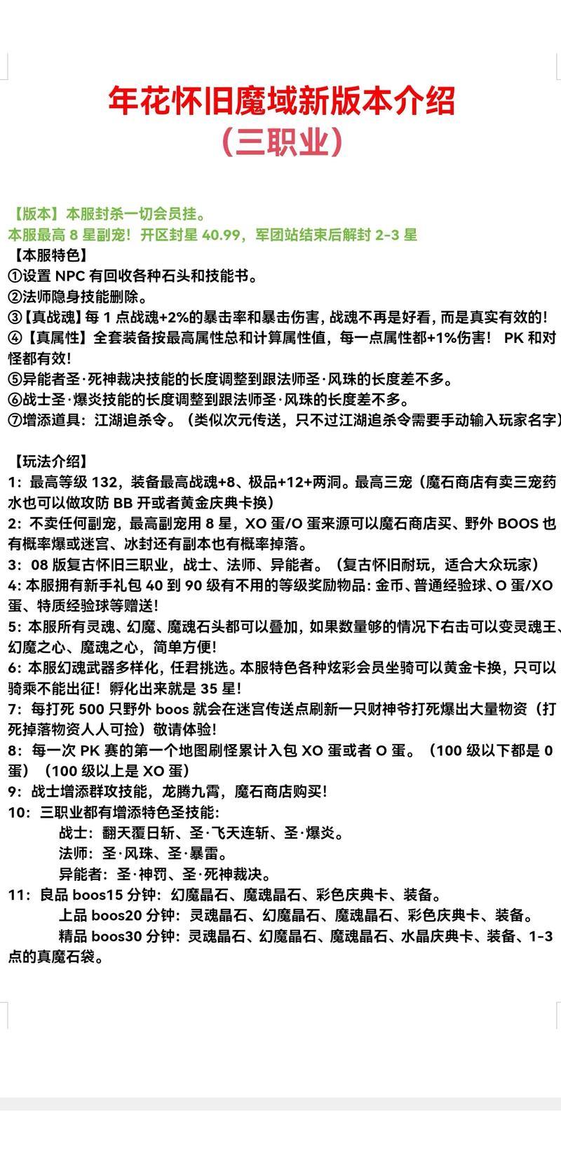
大家玩私服魔域要是有啥不明白的地方我这儿多少能给大伙一些力所能及的帮助。
就是把我知道的,和大伙分享分享,希望能给你们带来点实际用处。
也不一定全对,但能保证是真心话实招子 。
什么是私服魔域
我想想,这个私服魔域,并不是官方正规版的游戏。
那个......它是一些私人通过各种渠道,获得魔域游戏那些编码、程序啥东西后,自己搭建的服务器,明白不。
一般情况下会在某种程度上改变官方魔域原来的版本设置。

比如说奖励也许更多,升级打怪说不定变得容易点,反正就是各种改动,好叫玩家能体验到不一样的感觉。
反正就是跟原来官方版本有很大的差别,但玩法呢又离不开魔域原本设定,是这么一种存在你知道不。
私服魔域它打着魔域的旗号。
可是开发者能按照自己意愿来折腾规则,想怎么创新怎么改都随他们去弄。
可能大伙听着觉得挺好的,能有不一样的花样。
但实际上存在不少的问题,但话又说回来,还是有些人好这口。
那到底为啥有些人喜欢玩私服魔域?
听我接着说说。
为啥有人玩私服魔域

首先,有些朋友嫌玩官服升级忒慢。
在私服里就不一样。
经验倍数可能很高,咔咔升级那叫一个迅速 。
几天就能把等级和装备搞上去 在官服辛辛苦苦几个月到私服里可能一下子就体验到官服顶级状态了 。
再有就是奖励多。
不少私服魔域里签到啊做任务呀就能拿到很多好东西甚至可能免费得到极品装备 这诱惑可不小咱普通玩家哪顶得住。

还有一点对于特定人群是种福利他们想玩魔域可不想花额外时间和大价钱去冲那么多rmb想花一点钱或者少花钱甚至白瓢都能玩得挺好在这些私服魔域里啊对这些要求就还比较适配。
另外有些人就喜欢追求新鲜不一样体验官方固定模式已经玩腻啦私服各种魔改恰好能戳中他们想尝鲜的心可是这种看似美好的背后,也藏了不少风险咱们再聊一下会遇到啥问题。
私服魔域有啥危害
有一个咱不得不正视的问题啊那就是安全问题这私服可不是啥正道服务器有些说不定是坏程序员或团伙搞得万一服务器就设了各种钩子像被盗号中病毒甚至用户信息泄露以后被拿去作恶谁知道咋整呢再说没准运行不稳定 卡掉线崩溃是常有的事 玩的时候正起劲没保存进度就被迫重新来过有多酸爽你们想象下 其次就是非法呀他们没得到官方授权经营运营嘛赚黑心钱要是相关部门查处被查封服务器一挂玩家啥数据都没又搭时间又费精力投资全打水漂。
然后在游戏内容质量方面看这私搭的很多不管后续更新维护的技术人员也没官方强越到最后很容易玩不顺了所以这样分析完后,想要玩这个私服魔域首先面临在哪找的问题 。
在哪里找私服魔域
找这个可不简单那有的人说哎我在网络搜索平台搜一搜总会有的现实可不是这样方便容易哦现在大多数热门平台对这些私服信息是严格管控严禁传播免得有违规风险搜索出啥结果吧真要进去了咋咋咋不安全不好说有些非法群组私域渠道倒是互相传播资源这途径风险更大 那怎么办还真有一群专门游戏论坛但是混这里头也不容易很多是老玩家才有入场券还得长时间在这类论坛养号签到获得一定权限才给看相关链接帖子另外在国外的某些小众网站有可能找到有的对这玩意监管没国内严想通过这渠道找就要多耗费心思掌握好多外语国外规则小心踩坑弄不好被封号或受到麻烦反正能得到资源地点很多但质量没法保证需要慎之又慎那么最后对于真心有这方面需要的人来讲该啥啥辨别这些各种各样平台和资源。
如何辨别可靠平台资源

先来说说啊假如进入有相关资源网站瞅瞅它页面简陋不服务器老换网址老是推送你杂七杂八无关广告尤其不明弹窗大概率有安全问题正规点靠谱些平台还是有的一般介绍服务器信息会很详细清晰哪些是长期维护 口碑咋样从别的老玩家的反馈中来辨别真伪。
而且一些权威游戏圈子有人气测评小组会分享经验帖子对于新手了解资源就帮助挺大这样一来就能多掌握一些信息不至于被坑,虽然不能做到一丝风险都没有去选择一些比较多人玩但相对成熟一些站点总比啥都瞎摸到乱来好这私服魔域虽然有自己独特玩法吸引人但是背后的情况也得认真梳理完弄清楚咱们好也好,玩归玩风险把控住咱普通玩家真金白银的往里扔东西首先要考虑到能否能有正向反馈自己把控衡量才最好 虽然有人玩的火热但是千万别失去判断力别为了一时刺激好玩把一些重要东西抛之脑后能开开心心按照自己心愿去娱乐最好。
对这事你要是自己认真做好前期该有的计划策略那就没问题只要确保自个在适当合规地方合理谨慎探索去玩到最后的话能真把一个私服魔域玩踏实尽兴最好不过不是吗。
毕竟每个人兴趣爱好重要别到最后给别的事给自己凭空带去一堆麻烦才行还是需要多一个心眼在玩耍同时保护自己哈 。
总之祝大伙玩的时候都顺风顺水,注意呀上述各点对这整个私服魔域涉及方方面面多关注用心应对才行啦嘛 !
本文由传世信息网于2025-10-13发表在大杨树网,如有疑问,请联系我们。
本文链接:https://www.dysz.net/dys/117309.html