关于玩魔域私服这件事,说实在的,我也玩了蛮多年的吧算是,从最早的那时候开始玩到现在,哎呀这个游戏真的是,怎么说,就是那种让人又爱又恨的感觉,爱的是游戏本身挺好玩的嘛对,恨的就是这个外挂问题,真的是特别让人头疼,我今天就想跟大家聊聊这个魔域私服外挂的问题,看看能不能给咱们这些普通玩家一点帮助
首先呢要搞清楚一个事情,就是私服和外挂的关系,私服的话它本身就不太正规嘛对不对,但是呢玩的人还是挺多的因为福利好,外挂这个东西的话,哎呀说起来就是,怎么说,就是在私服里面用外挂的人特别多,比官服多很多,因为私服的管理没那么严格
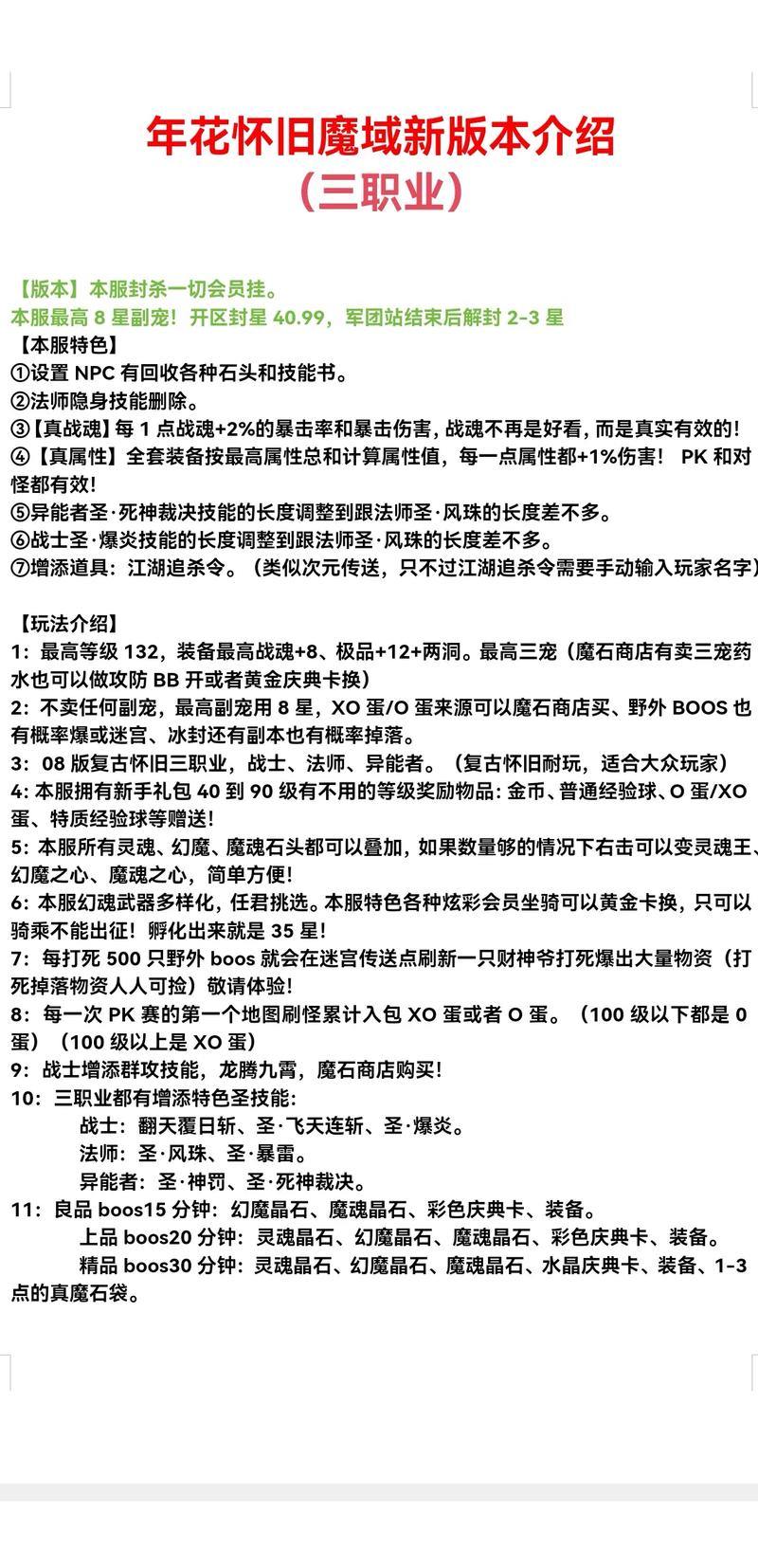
1. 私服外挂的种类
自动打怪挂:这个是最常见的
加速挂:跑得特别快那种
自动拾取:都不用自己捡东西

自动任务:挂机就能完成任务
2. 外挂的危害
破坏游戏平衡:别的玩家没法玩了
可能导致封号:虽然私服管理松但也有风险
电脑中毒:很多外挂带病毒的
那么问题来了,就是咱们普通玩家该怎么应对这些外挂?我觉得,首先最重要的就是要摆正心态,不要被那些用外挂的人影响了游戏体验,玩游戏嘛最重要的就是开心对不对
3. 应对建议
举报功能要用起来
找管理严格的私服
自己坚决不用外挂

多和志同道合的玩家组队
有些人可能会问,哎呀看到别人用外挂升级那么快,自己心里不平衡怎么办?这个的话...嗯...我觉得,用外挂玩游戏的乐趣在哪里?完全没有操作感啊对不对,而且随时可能被封号,多不划算
4. 常见疑问解答
问:私服用外挂会被封号吗?
答:这个要看私服管理方,有些管的严的也会封

问:外挂真的能提高游戏体验吗?
答:短期可能觉得爽,长期来看完全破坏游戏乐趣
问:怎么识别一个私服外挂多不多?
答:看看游戏里是不是有很多机器人一样的行为
最后说一点,玩游戏最重要的是快乐和放松,用外挂的话,怎么说,就像是在自己的人生里作弊一样,特别没意思,而且风险还特别大,可能中毒啊被盗号啊什么的,得不偿失对
5. 给新手的建议
选择口碑好的私服
多和老玩家交流

不要贪图一时爽快用外挂
享受游戏过程而不是一味追求等级
我玩了这么多年魔域私服,最大的感受就是,那些老老实实玩游戏的玩家,反而玩得最久最开心,那些用外挂的,往往玩几天就不玩了,因为失去了游戏的本质乐趣嘛对不对
本文由传世信息网于2025-09-30发表在大杨树网,如有疑问,请联系我们。
本文链接:https://www.dysz.net/dys/112177.html