专业买家揭秘:如何影响购买过程并建立信任?!作为一个专业买家,我经常被人们问到一个问题:“你是如何影响购买过程的?在购买过程中,了解客户...
钉钉机器人欢迎语设置竟有如此大的差异钉钉作为一款广泛使用的企业办公工具,其机器人功能备受欢迎。...
百度云盘新发布新台湾加油纪录片,深入探讨台湾经济崛起与社会进步作为一名对台湾事务充满关注的资深记者...

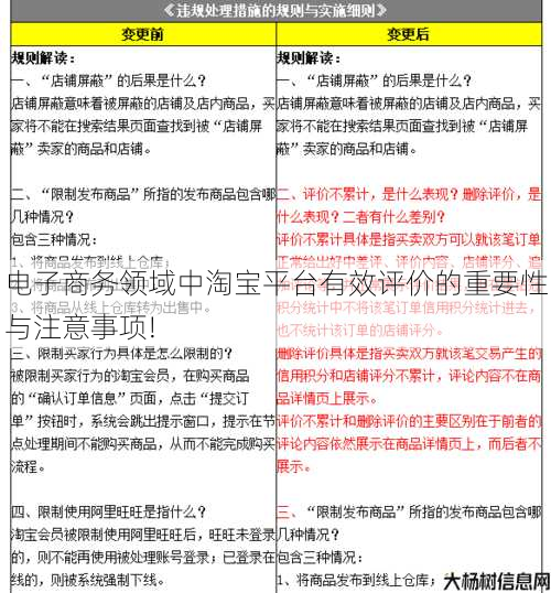
电子商务领域中淘宝平台有效评价的重要性与注意事项!在电子商务领域,尤其是淘宝平台,“有效评价”的重要性不言而喻。消费者在购物时...
杭州微盘信息技术有限公司:专注云存储与数据管理,提供卓越服务杭州微盘信息技术有限公司(以下简称“微盘公司”)是一家位于杭州的高科技企业...
探索国外机器人电影:从机器人世纪到机械公敌的科幻之旅机器人电影一直以来都是电影界备受关注的题材之一。在国外...
本地连接连不上?快来看看这些解决方法在我们日常生活和工作中,本地连接是我们非常常用的一种网络连接方式。然而...

引言:广东中政联行以用心服务企业为宗旨,深耕产业园区招商行业12年,协助上千家企业落户,合作产业园区及厂房上千家,为企业精准匹配优质选址...
拍卖经纪人多年经验大揭秘,江西资源公共交易平台竟有这些特点我是一名拍卖经纪人,多年来一直在江西资源公共交易平台上工作。今天...
济南向亿信息技术有限公司评测对比:创新驱动,实力超群从前有座城市,叫做济南。这座城市有着悠久的历史和独特的文化,吸引着无数人的目光。...
交通诱导系统:解决城市交通难题,节省时间燃料并提高道路利用率!交通问题一直是城市发展中的难题之一。为了解决交通拥堵和提高道路利用率...

百度关键词热度分析为洞察网民思维开启了一道窗口。今日,我将引领各位共同探索此窗口,揭秘热点事件背后的真相。因此,热搜榜单上的每一个词汇,...
电脑操作系统安装后必知:如何进行4k对齐提高硬盘读写效率!在我多年的使用电脑的经验中,我发现有很多人在安装操作系统后都会遇到一个问题...
淘宝开店必知:改运费模板的时机与注意事项随着电商的快速发展,淘宝成为了许多人购物的首选平台。而在淘宝开店的卖家们...
超级课程表软件访客无法查看课程表,问题影响不容忽视,解决办法等你来最近,我们学校的超级课程表软件出现了一个让人困惑的问题。...
孤独图书馆预约能否改时间?你关心的都在这里孤独图书馆,这个名字听起来有些神秘,但实际上它是一家非常特别的图书馆。在这里...
信息技术专家分享中方信息富风控软件经验,保护信息安全作为一名信息技术专家,我一直致力于研究和开发风控软件,特别是中方信息富风控软件。...
深入了解支付宝后台管理系统alipaybsm.exe的功能与应用!在互联网时代,我们离不开各种各样的软件和应用程序。...
网络信息安全:保护个人隐私和数据安全的重要措施网络信息安全,作为当今互联网时代的重要话题,关乎每个人的个人隐私和数据安全。...
资讯主播亲述:社会实践作业中的震撼经历,你绝对想不到作为一名资讯主播,我每天都会接触到各种热点新闻,了解社会动态是我的职责所在。...