标题天龙八部私服:玩家必读指南,避坑与选择技巧关键词天龙八部私服作者出名来源网络整理Tags天龙八部私服摘要咱这写这个关于天龙八部私服的...
标题玩完美世界私服必看!啥是私服及它有哪些优势?关键词完美世界私服作者出名来源网络整理Tags完美世界私服摘要各位玩完美世界私服的玩家们...
标题玩梦幻西游要警惕私服!安全隐患大,千万别中招关键词梦幻西游私服作者出名来源网络整理Tags梦幻西游私服摘要各位玩家朋友们咱都知道玩《...
标题玩梦幻西游不爽?快来了解下梦幻西游sf玩法有何不同关键词梦幻西游sf作者出名来源网络整理Tags梦幻西游sf摘要咱经常玩游戏总能遇到...
标题天龙八部发布网十大优势:全面资讯、详尽攻略与活动指南关键词天龙八部发布网作者出名来源网络整理Tags天龙八部发布网摘要作为一名热爱天...
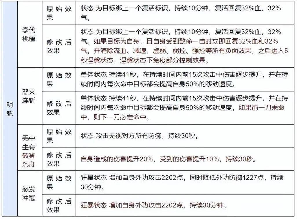
标题天龙八部SF指南:属性打造、技能搭配全解析关键词天龙八部sf作者出名来源网络整理Tags天龙八部sf摘要各位玩天龙八部sf 的玩家朋...
咱知道啊玩家朋友们平常玩游戏,老想找点更好耍的渠道。那谈到诛仙这游戏,诛仙私发网这块不少人有许多琢磨的心思 ,咱就来聊一聊相关问题诛仙私...
标题魔域私服那些事儿:靠谱发布网咋找?选择时又有哪些注意点?关键词魔域私服发布网作者出名来源网络整理Tags魔域私服发布网摘要关于魔域私...
标题玩梦幻西游sf有困惑?先搞清是什么,再找靠谱平台关键词梦幻西游sf作者出名来源网络整理Tags梦幻西游sf摘要咱这些玩游戏的玩家们,...
标题天龙八部私服怎么找?攻略:避开陷阱,选稳定服务器关键词天龙八部私服作者出名来源网络整理Tags天龙八部私服摘要咱经常听到玩家喊苦于找...
咱写这文,就是希望能帮咱玩家多点了解天龙八部私服发布网的事,让大伙心里有个谱天龙八部私服哪找?现在网上找天龙八部私服发布网啊 ,真不是件...
标题天龙sf玩家常遇麻烦?角色创建等板块玩法大揭秘关键词天龙sf作者出名来源网络整理Tags天龙sf摘要咱都知道玩家玩天龙sf的时候,经...
我作为一个懂行的人,是想真心给各位天龙八部玩家提供一些帮助希望下面关于天龙八部私服发布网的内容能让大家有所收获。1. 啥是天龙八部私服发...
标题梦幻私服是什么?带你了解非官方模仿版本的新奇玩法关键词梦幻私服作者出名来源网络整理Tags梦幻私服摘要咱就想着,很多玩梦幻私服的玩家...
标题奇迹私服常见问题及特点、服务器类型全解析关键词奇迹私服作者出名来源网络整理Tags奇迹私服摘要咱知道很多玩奇迹私服的玩家,在游戏里总...
标题热血江湖sf玩家必看:安装教程及职业选择全解析关键词热血江湖sf作者出名来源网络整理Tags热血江湖sf摘要咱就是想给热血江湖sf玩...
标题天龙八部发布网:游戏资料、装备获取及礼包发布全解析关键词天龙八部发布网作者出名来源网络整理Tags天龙八部发布网摘要咱是想着给各位天...
标题天龙八部私服玩法解析:登录方式、功能特点全面介绍关键词天龙八部私服作者出名来源网络整理Tags天龙八部私服摘要各位玩家朋友我,就是想...
各位天龙sf的玩家们,这里有不少希望能够真正给你们带来一定实际性帮助的关于天龙sf的信息内容。下面咱就聊一下这天龙sf的事。1. 天龙s...
标题天龙八部公益私服:版本选择、服务器人气、游戏特点全面分享关键词天龙八部公益私服作者出名来源网络整理Tags天龙八部公益私服摘要作为一...