咱是真心想帮广大玩家,要是对天龙八部私服这儿有啥摸不准、吃不透的问题 ,那就看这文章或许能得些答案天龙八部私服咋玩这天龙八部私服要想玩的...
2025最新天龙八部私服发布网-点击进入查看详情2025最新天龙八部私服发布网-点击进入查看详情'˃2025最新天龙八部私服发布网-点击...
标题想畅玩天龙八部?天龙八部发布网相关信息你得了解关键词天龙八部发布网作者出名来源网络整理Tags天龙八部发布网摘要各位朋友咱这儿有跟《...
标题玩天龙八部私服犯法吗?不合法且有风险,不建议沉迷关键词天龙八部私服作者出名来源网络整理Tags天龙八部私服摘要各位玩天龙八部私服的玩...
标题天龙八部发布网:攻略、装备、剧情解析,全面提升游戏体验关键词天龙八部发布网作者出名来源网络整理Tags天龙八部发布网摘要作为一位热爱...
想要在传奇sf里头混出点名堂,不再是挨揍的小菜鸟,想有那种酣畅淋漓打斗的快乐,不被其他人追着打的话,那可得好好看看这份不算太专业但很实用...
标题热血江湖私服攻略:如何选择稳定服务器?避免关服风险关键词热血江湖私服作者出名来源网络整理Tags热血江湖私服摘要咱写这个热血江湖私服...
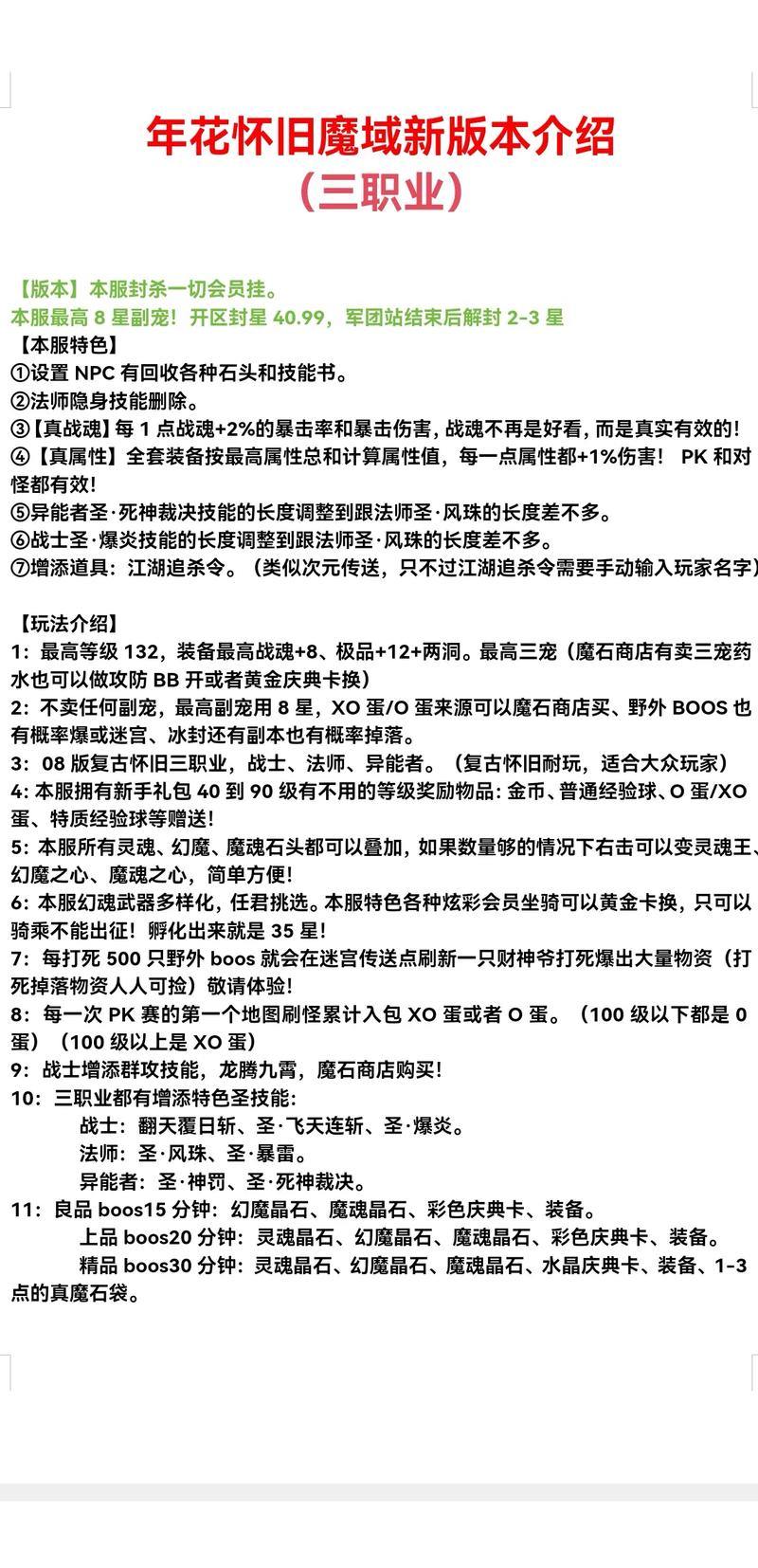
关于玩魔域私服这件事,说实在的,我也玩了蛮多年的吧算是,从最早的那时候开始玩到现在,哎呀这个游戏真的是,怎么说,就是那种让人又爱又恨的感...
天龙八部私服是一个让我沉浸其中的游戏世界。我作为一个玩家,为了更好地体验游戏,尝试了不少私服。在这里,我将和你分享我对天龙八部私服的亲身...
标题玩天龙八部sf常遇迷茫?这里有详细玩法及特色服务器解析关键词天龙八部sf作者出名来源网络整理Tags天龙八部sf摘要咱们玩天龙八部s...

标题热血江湖私服:自由度高、装备系统全面,玩家必看攻略关键词热血江湖私服作者出名来源网络整理Tags热血江湖私服摘要热血江湖私服是一款备...
广大爱玩天龙sf的玩家们,咱都懂这游戏里门道不少。一个个碰到啥难题都挺苦脑的。我是真心想给咱们玩家们好好讲讲这方面有用的门道。下边呢给大...
标题天龙八部私服风险提醒:保护账号安全,避开安全隐患关键词天龙八部私服作者出名来源网络整理Tags天龙八部私服摘要咱写这篇关于天龙八部私...
标题热血传奇私服玩法心得大揭秘,助你畅快驰骋游戏世界关键词热血传奇私服作者出名来源网络整理Tags热血传奇私服摘要各位渴望在热血传奇私服...
标题天龙sf玩家常遇难题?这里有服务器选择关键要点关键词天龙sf作者出名来源网络整理Tags天龙sf摘要玩家朋友们,玩天龙这个 sf 挺...
标题天龙八部私服魅力何在?稳定性、自由度和追忆经典的全新体验关键词天龙八部私服作者出名来源网络整理Tags天龙八部私服摘要作为一名充满激...
咱玩家平时玩完美国际私服,肯定都想多掌握点有用信息的、这个对玩游戏帮助超级大。那今天就好好聊一下完美国际私服。先讲讲这完美国际私服是啥意...

作为一名魔域公益私服的玩家,我深深体会到了这个私服给予玩家的帮助和乐趣。在这个私服中,玩家们可以尽情探索无尽的冒险和战斗,在这里建立起属...
咱就是想着给玩梦幻私服的玩家帮点忙啥的下面就得好好说一说梦幻私服方面那些事。梦幻私服能玩吗这梦幻私服能不能玩。很多人都打鼓,其实私服的合...
我来给广大魔域sf玩家们出出主意,希望能够多多少少给你们带来些实际帮助。这魔域sf,就是魔域的私服版本,意思,就是非官方的服务器在运行游...